发布时间: 2024-01-17 08:08:24
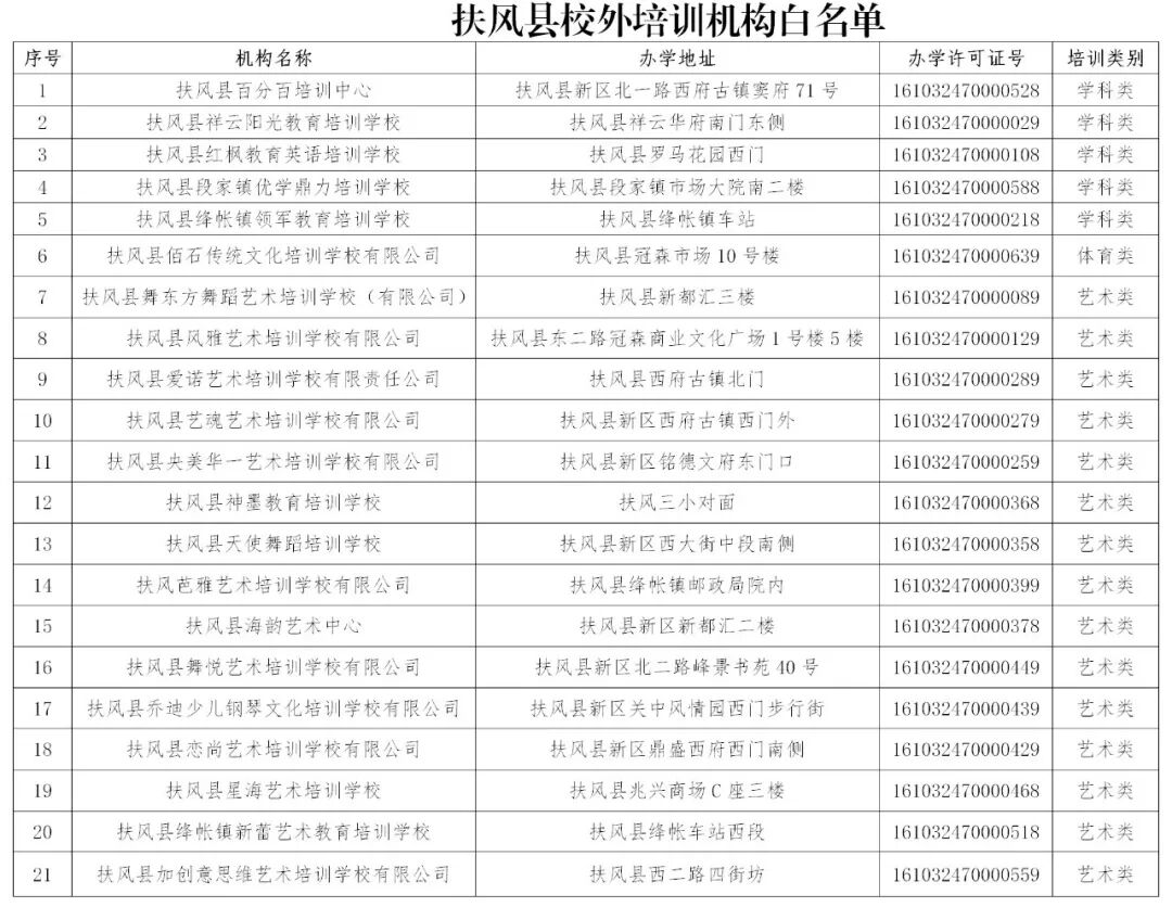
根据国家“双减”政策及校外培训机构专项治理相关要求,现将扶风县学科类和非学科类校外培训机构白名单面向社会予以公布。
本名单公布实行动态管理,定期更新。在此提醒广大家长:树立正确教育观念,理性看待校外培训作用,谨慎选择校外培训机构,注意防范资金风险。在需要参加校外培训时,必须通过校外培训家长端APP进行报名、缴费,防止不必要的损失,同时欢迎社会各界对校外培训机构进行监督。
附件:2024年扶风县校外培训机构白名单
扶风县“双减”领导小组办公室
2024年1月16日
